The workflow represents a business process and helps to define, execute and automate the review process. The workflow defines how a process flows through the system by showing who must complete a task, make a decision or approve. The workflow activities related to a process are connected together to perform in a sequential manner.
Benefits of workflow ensure
- Consistent Processes - By using the workflow, you can ensure that the feedback form is reviewed and approved in a consistent and efficient manner
- Process Visibility - By using the workflow, you can determine the workflow status and can determine whether changes should be made to the workflow to improve efficiency
To work with elements in a workflow
- Navigate to Admin > Admin
- Under Performance, click Workflow

Search View lists the existing workflows.
- Click Manage Design icon
respective to an existing workflow

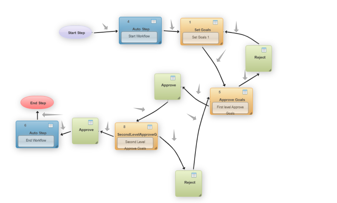
The Workflow elements consist of 5 tools and more than 72 activities that enable you to create an individual workflow or help to build and personalize a business process easily to suit your need without the need to write codes.

Tools: The tools help to sequence and progress activities from one stage to the next stage. There are 5 tools which are Start, Manual, Auto, Router and End.
Start/End: Each workflow must have an initial Start step and an End step as a finishing step.
Manual: The Manual Step is a task that must be performed by the user. For example, Setting Goal and Provide Feedback.
Auto: The Auto Step is a task that must be performed by the system. For example, adding raters or reviewers and publishing feedback
Router: The Router must consist of two steps. For example, at each approval step, the user can perform the following actions:
- Approve
- Reject
Workflow Properties
In workflow edit mode, you can configure the various properties of the workflow task.

- In Task Details, provide a Code, Name or label to the task to identify the activity discretely from the remaining and set Ordinal to tell the system the order in which the task should be performed

- In Customize, provide the details to trigger automatic emails on completion of the activity
- Context Menu - This is the text that appears in concerned employee's My Action Items
- Status: Displays the status of the activity in My Action Item with respect to the employee current status on completion of the process
- Confirmation Message: Displays the notification or alert message when submitting the form on completion of the activity
- Success Message Displays the success message on successful submission of the feedback form
- Manage Privilege: Enables the HR Admin to assign relationship for each activity

In Conditions, you can define the Task Condition Expression that helps to perform the task action if the expression is true

- The Outcomes & Status of the task list the different activity outcome details that can be used in the task condition expression that best fits the requirement

Linking Tool or Connector (simply an "Arrow" ) connects to show a jump from one point in the process flow to another. The two steps Auto and Manual are connected in sequence to flow as an activity in the process flow. This enables to establish WHO does WHAT and WHEN and WHICH possible path can be taken for a particular outcome. Thus, one task output becomes an input for the next activity and triggers that activity.
You can just drag and drop the linking tool of one activity to connect to the linking tool in any other activity. A successful connection is indicated by an arrow symbol.
The connection arrows indicate the direction of flow from one step to the next step or decision of another.
Workflow Activities
Synergita has a library of workflow activities from which HR admin can pick the required activities and design the review process.
The below table has a list of available activities. Please review the list and define the activities required for the review process.
| Activity Name | Description |
| Set Goals | Set Goals activity can be used for setting the goal for employees. |
| Approve Goals | Approval activity for goals. The goals shall be reviewed and approved/rejected. Upon rejection, set goal activity is reopened for making changes. |
| Select Reviewers | In the case of 360-degree reviews, let the employee choose the reviewers such as peers, reportees, etc. It is also possible to configure a standard set of reviewers (say employee and manager) in the system. In this case, the system will automatically assign the reviewers and this step is not required. |
| Approve Reviewers | The manager can review the list of reviewers nominated reviewers and approve/reject specific reviewers. |
| (Mandatory) Raters Feedback (Primary Activity) | All the designated reviewers provide feedback and ratings to the employee. For example, employee and manager provide feedback in the system. |
| Approve Feedback | This activity is to review the feedback. Approved feedback progresses to next activity; upon rejection, "Provide Feedback" activity is reopened for the manager to change feedback/ratings. |
| Second Level Approve Feedback | Second level approval for feedback. |
| Provide Recommendation | Recommendation form includes the final rating, score & promotion recommendation. |
| Approve Recommendation | This activity can be used for review of recommendation. |
| Second Level Approve Recommendation | Second level approval for Recommendation |
| Approve Feedback & Recommendation | Combined activity to review both feedback and recommendation |
| Publish Feedback | This activity is for publishing the feedback. Once published, the feedback becomes visible for the employee in the system. The system can also automatically publish feedback. |
| Publish Recommendation | This activity is for publishing the recommendation. Once published, the recommendation becomes visible for the employee in the system. |
| Publish Feedback & Recommendation | Combined activity for publishing both feedback and recommendation. |
| One-on-One Meeting | Meeting summary form is used for capturing the details of the discussion between manager and employee. |
| Recommend Training Courses | The manager can recommend training courses for the development of employee; this requires a set of training courses already entered into the system. |
| Process Effectiveness Survey | Process feedback form comprises a set of questions to get employee's inputs about the Organization & performance management process. This data is accessible only for HR. |
View below a Sample Workflow created using the workflow elements - tools and activities

Note: Any changes to the workflow will be handled by the Synergita team. We request HR users not to make workflow changes directly, as this may impact ongoing processes.
|
PS: Synergita implementation for your Organization may vary from how the features are described here. The screenshots given here may also be different from what you see in your system. Please talk to the concerned person in the Organization for any specific queries.
